2月的第一天,CBA公司就開出了又一張重磅罰單!在南京同曦與四川男籃的沖突中,多達6人被處罰,共被禁賽4場,罰款16萬元。而山東大漢馬鑫鑫在列。

事情的起因是這樣的,1月30日晚上,在南京同曦主場與四川男籃的比賽中,南京同曦以104-72大勝四川隊。就在比賽即將結束之際,四川隊左朕年頂著馬鑫鑫扔了一記三分球,結果球也沒進。按說,這事兒就到此為止,比賽畫上句號了。
但是,誰能想到,山東大漢馬鑫鑫不干了,認為左朕年這是在挑釁自己,并沖上去質問。隨后,南京同曦趙柏清也參與了進來,以至于場上出現了沖突,好在被裁判及時終止了。
比賽都要結束了,還發生這樣的事情,CBA公司怎么可能忍呢?這是對CBA美譽度最大的羞辱了。當然,時間沒結束,人家持球進攻,這是按照規則辦事的。只是這位山東大漢太過敏感了,搞那么一出,這下好了,被罰了吧。

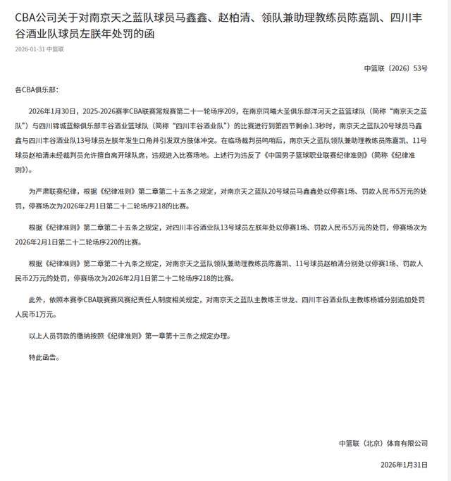
2月1日上午,CBA公司發布公告,因臨近比賽結束時發生沖突,同曦男籃球員馬鑫鑫被停賽1場且罰款人民幣5萬元;四川男籃球員左朕年被停賽1場且罰款人民幣5萬元;同曦男籃領隊兼助教陳嘉凱、球員趙柏清分別被停賽1場且罰款人民幣2萬元;依照本賽季CBA聯賽賽風賽紀責任人制度相關規定,同曦男籃主教練王世龍、四川男籃主教練楊城分別被追加處罰人民幣1萬元。
筆者數了數,一共有6人被處罰了,一共禁賽了4場,加起來罰款達到16萬元。可以說,這是一張重磅罰單了。
問題是,四川隊遭遇財務危機,球員的薪水都發不出來,外援都因為不發工資停擺了,像左朕年這樣的本土球員,你罰人家5萬元,人家拿得出來嗎?

至于說南京同曦的球員,確實該罰,尤其是山東大漢馬鑫鑫,故意挑事,就該禁賽5場,罰款10萬,讓你娃長個記性,不能那么囂張。再說了,大比分領先,人家即便投進個三分,又能怎樣呢?
真是沖動是魔鬼啊。這下好了,不但自己被罰了,還連累人家主教練被罰,這個錢都該找馬鑫鑫去要,你覺得呢?
上一篇: CCTV5直播!廣廈VS吉林勝券在握,超級外援要反彈,王博拒絕爆冷
下一篇: 返回列表